FXZC船舶专用行星减速机
FXZC型行星减速机(GB/T11870-1989)是船用起重机专用减速机,本系列减速机广泛应用于内河船舶、近海客货传、作业船及远洋船舶等起重机的回转装置,现已被众多军工研究所,船舶重工单位采用。
FXZC船舶专用行星减速机系列的每一件产品均由我们的技术人员根据您所使用的设备、工况的不同要求量身定做。
产品特点:
u 承载能力大
u 可靠性高
u 使用寿命长
u 安装方便
u 运转平稳
技术参数
|
产品型号 |
10792 |
11128 |
11715 |
11716 |
10886 |
|||||
|
船体倾斜角度 |
3° |
5° |
3° |
5° |
3° |
5° |
3° |
5° |
3° |
5° |
|
输入速度 |
91.2/min |
45.6/min |
91/min |
45.5/min |
432.9/min |
217.1/min |
434.6/min |
217.3/min |
434.5/min |
217.2/min |
|
输出扭矩 |
48053Nm |
80022Nm |
52662Nm |
87770Nm |
41482Nm |
69068Nm |
32196Nm |
53605Nm |
41482Nm |
69068Nm |
|
速比 |
1::1.7692 |
1:15.6667 |
1:139.2 |
1:110.94 |
1:139.6 |
|||||
|
输出齿部模数 |
22 |
22 |
22 |
22 |
22 |
|||||
|
齿数 |
11 |
11 |
11 |
11 |
11 |
|||||
|
变位系数 |
0.5 |
0.5 |
0.5 |
0.5 |
0.5 |
|||||
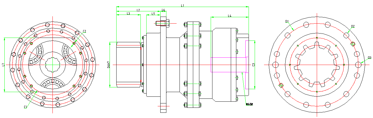
FXZC安装尺寸
|
|
产品型号 |
10792 |
11128 |
11715 |
11716 |
10886 |
|
C1 |
安装孔分布圆 |
400 |
400 |
255 |
255 |
255 |
|
C2 |
安装螺孔 |
8-M18 |
8-M18 |
6-M12 |
6-M12 |
6-M12 |
|
C3 |
输入端法兰内径Φ |
320 |
320 |
175 |
175 |
175 |
|
L1 |
躯体长 |
877 |
895 |
1104.5 |
1104.5 |
1185.5 |
|
L2 |
输出轴端面距安装面距离 |
291.5 |
309.5 |
329.5 |
329.5 |
329.5 |
|
L3 |
齿宽 |
160 |
175 |
185 |
185 |
185 |
|
L4 |
输入端面距太阳轮距离 |
250 |
205 |
|
|
|
|
L5 |
输出端面距轴承盖距离 |
92.5 |
92.5 |
|
|
|
|
L6 |
输出法兰厚 |
40 |
40 |
45 |
45 |
45 |
|
L7 |
输入端盖宽度 |
360 |
360 |
|
|
|
|
D1 |
输出端法兰盘分布圆 |
550 |
550 |
555 |
555 |
555 |
|
D2 |
输出安装孔 |
12-Φ36 |
12-Φ36 |
18-Φ33 |
18-Φ33 |
18-Φ33 |
|
D3 |
定位销孔2X |
Φ40 |
Φ40 |
Φ40 |
Φ40 |
Φ40 |
|
D4 |
输出端盖外径 |
Φ420 |
Φ420 |
Φ460 |
Φ460 |
Φ460 |








